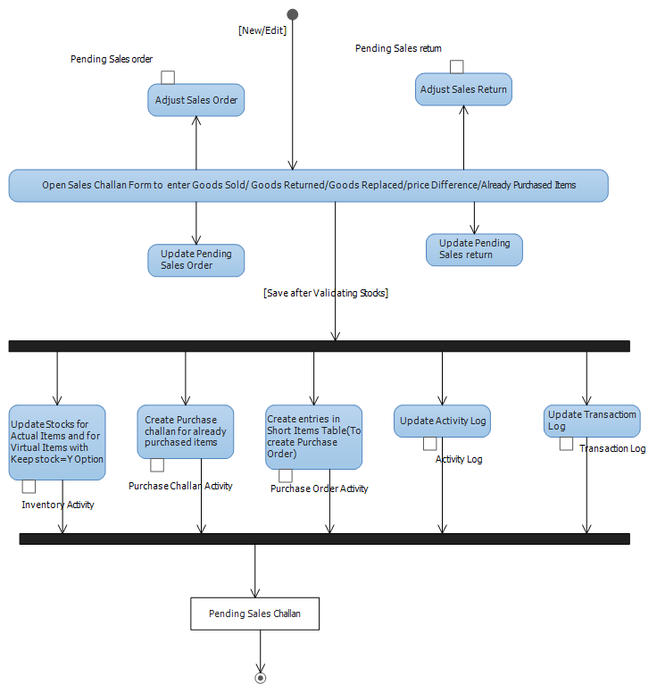
Sales Challan Activity

Sales OrderPurchase Challan EntryInventory UpdateUpdate Activity Log in databasePurchase Order EntryEntry Updated in sales orderSales ReturnUpdate Transaction Log in database]Activity LogTransaction LogEntry updated in sales returnStock update in database

 

See Also:

Sales Challan (Menu Options)

Purchase Challan Activity