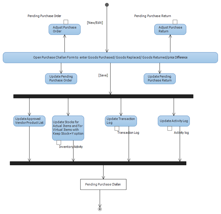
Purchase Challan Activity Flow

Update in Activity Log table in databaseFrom Purchase OrderUpdate Approved Product tableUpdate in Transaction log table in databaseUpdate in Purchase order tableUpdate in Return tableFrom Purchase ReturnActivity LogTransaction LogUpdate Stocks in databaseInventory

See Also:

Purchase Challan (Menu Options)

Sales Challan Activity