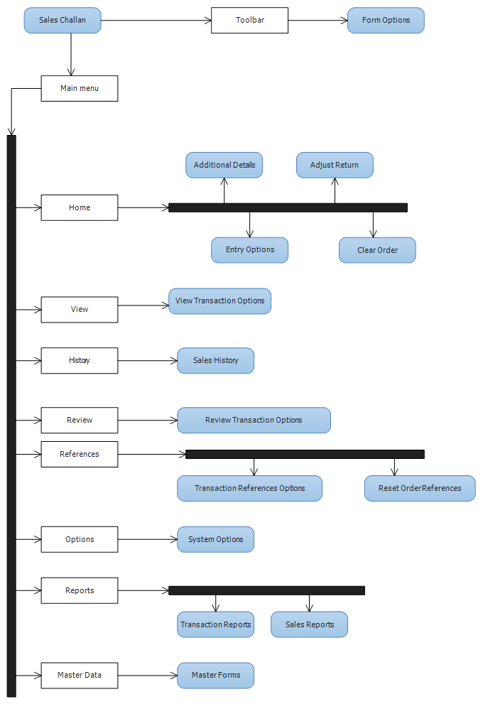
Sales Challan Form- Menu Options

 

Master FormsSystem OptionsForm OptionClear Sales orderTransaction ReportsSales HistoryTransaction Reference OptionsView Transaction OptionsAdditional detailsReset/Clear Order ReferencesReview transaction OptionsEntry OptionsAdjust Sales returnSales Reports

 

See Also:

Sales Challan Activity

Purchase Challan (Menu options)