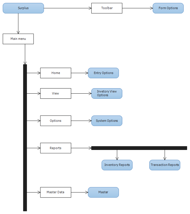
Surplus Form- Menu Options

 

System OptionsInventory View OptionsInventory ReportsTransaction ReportsForm OptionsMaster OptionsEntry Options

See Also:

Shortage (Menu Options)

Reconcile Opening Stock (Menu Options)

Reconcile Current Stock (Menu Options)

Calculate Stock Value (Menu Options)