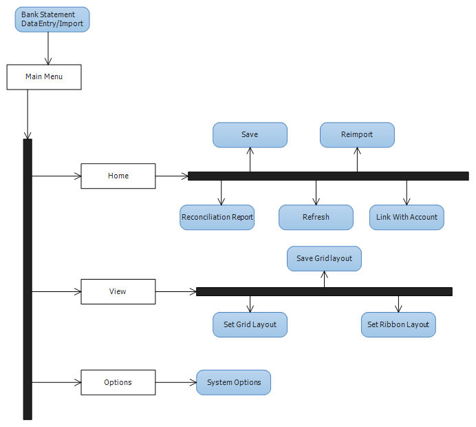
Bank Reconciliation Form-Menu Options

 

System Options

 

See Also:

Accounts Activity

Journal Voucher

Receipt Voucher

Payment Voucher

Verify Voucher Form