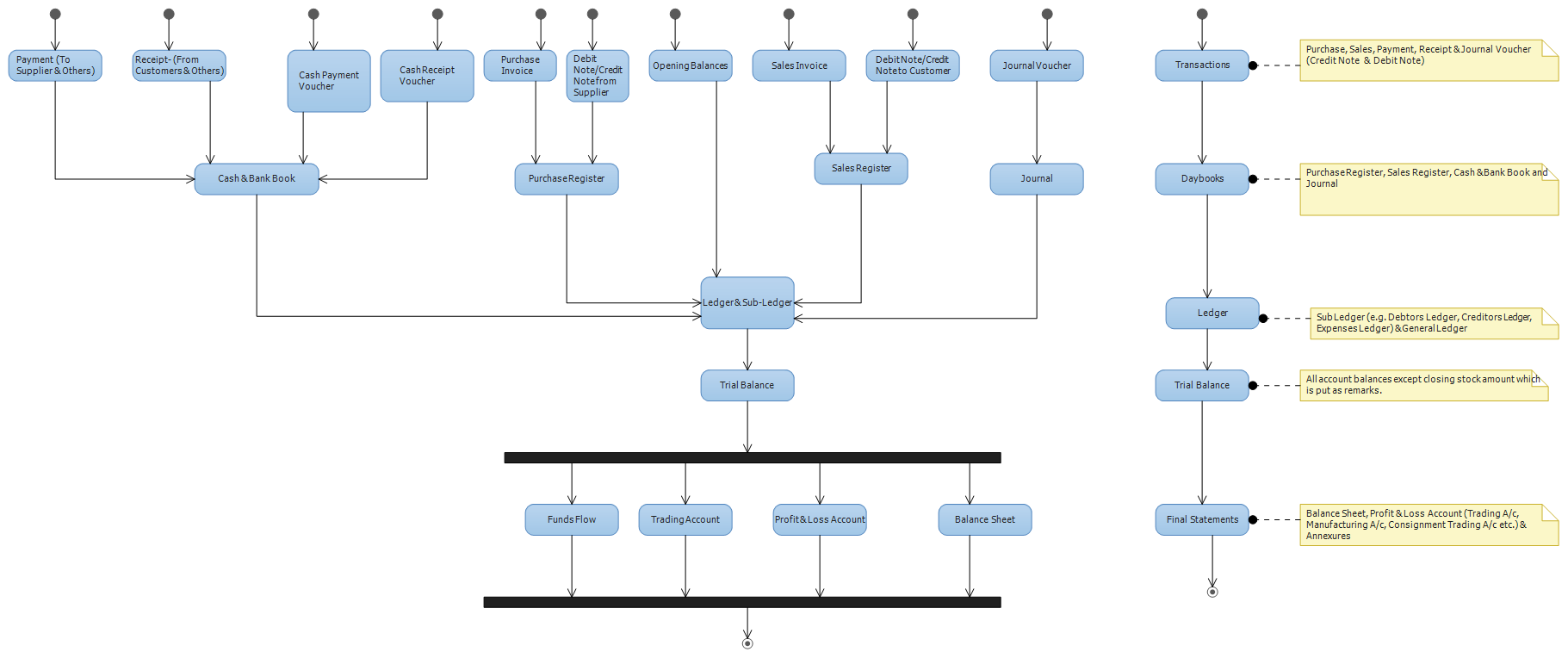
Accounting

 

Receipt ActivityJournal Voucher EntryReceipt VoucherPayment VoucherReceivablesPurchase Invoice ActivityPayablesPending Bills Opening BalanceSales Invoice ActivityPayment Activity